首页
公司概况
新闻
项目成交公示
其他公告
业务领域
电子商务
楼宇仓储运营
产业基金
创业孵化基地
大数据
煤炭大宗
刻章服务
联系我们
联系我们
Public announcement
采购公告
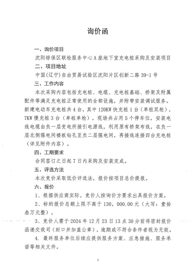
沈阳综保区联检服务中心A座地下室充电桩采购及安装询价项目
附件1:
沈阳综保区联检服务中心A座地下室充电桩采购及安装询价项目
版权所有 2023 沈阳自贸投资发展有限公司
辽ICP备19002865号-2
辽公网安备 21011202000692号